Appearance
类组件生命周期
React 生命周期指的是组件从创建到卸载的整个过程,每个过程都有对应的钩子函数会被调用,它主要有以下几个阶段:
- 挂载阶段 - 组件实例被创建和插入 DOM 树的过程
- 更新阶段 - 组件被重新渲染的过程
- 卸载阶段 - 组件从 DOM 树中被删除的过程
挂载阶段
这个阶段是做初始化操作,主要有这几个钩子函数:
static defaultProps
你可以定义 static defaultProps 来设置类的默认 props。它们将在 props 为 undefined 或者缺少时有效,但在 props 为 null 时无效
js
class Button extends Component {
static defaultProps = {
color: 'blue'
}
// color值默认为blue
render() {
return <button className={this.props.color}>click me</button>
}
}如果 color props 未提供或者为 undefined 时,它将默认设置为 blue
js
<>
{/* this.props.color 为 “blue” */}
<Button />
{/* this.props.color 为 “blue” */}
<Button color={undefined} />
{/* this.props.color 为 null */}
<Button color={null} />
{/* this.props.color 为 “red” */}
<Button color="red" />
</>static propTypes
props 数据类型检查,你可以定义 static propTypes 和 prop-types 库来声明组件可接受的 props 类型。这些类型仅在渲染和开发过程中进行检查
js
import { Component } from 'react'
import PropTypes from 'prop-types'
class Greeting extends Component {
static propTypes = {
name: PropTypes.string
}
render() {
return <h1>Hello, {this.props.name}</h1>
}
}constructor(props)
constructor 会在你的类式组件 挂载(添加到屏幕上)之前运行。一般来说,在 React 中 constructor 仅用于两个目的
- 初始化
props and state - 绑定事件处理函数
js
class Counter extends Component {
constructor(props) {
super(props);
this.state = { counter: 0 };
this.handleClick = this.handleClick.bind(this);
}
handleClick() {
// ...
}componentDidMount()
组件挂载成功钩子,该过程组件已经成功挂载到了真实 DOM 上。
由于在渲染过程中只执行一次,因此常用来:
- 监听事件;
- 获取到真实 DOM;
- 请求后台接口。
js
componentDidMount(){
fetch('https://api.github.com/users').then(res=>res.json()).then(users=>{
console.log(users);
this.setState({users});
});
}更新阶段
这个阶段主要是做状态更新操作,主要有这几个钩子函数:
shouldComponentUpdate(nextProps, nextState)
组件是否更新钩子
当收到新的 props 或 state 时,React 会在渲染之前调用 shouldComponentUpdate,初始渲染或使用 forceUpdate 时将不会调用此方法,由于 React 父组件更新,必然会导致子组件更新,因此我们可以在子组件中通过手动对比 props 与 nextProps,state 与 nextState 来确定是否需要重新渲染子组件,如果需要则返回true,不需要则返回 false。该函数默认返回 true。
js
class Rectangle extends Component {
state = {
isHovered: false
}
shouldComponentUpdate(nextProps, nextState) {
if (nextProps.position.x === this.props.position.x && nextProps.position.y === this.props.position.y && nextProps.size.width === this.props.size.width && nextProps.size.height === this.props.size.height && nextState.isHovered === this.state.isHovered) {
// 没有任何改变,因此不需要重新渲染
return false
}
return true
}
// ...
}componentDidUpdate()
此生命周期方法在组件更新完后被调用,这个方法不会在首次渲染时调用
- 因为组件已经重新渲染了所以这里可以对组件中的 DOM 进行操作
- 在比较了
this.props和nextProps的前提下可以发送网络请求
参数
- prevProps:更新之前的 props。prevProps 将会与 this.props 进行比较来确定发生了什么改变
- prevState:更新之前的 state。prevState 将会与 this.state 进行比较来确定发生了什么改变
- snapshot:如果你实现了 getSnapshotBeforeUpdate 方法,那么 snapshot 将包含从该方法返回的值。否则它将是 undefined
js
componentDidUpdate(prevProps, prevState, snapshot) {
if (this.props.userID !== prevProps.userID) {
this.fetchData(this.props.userID);
}
}注意
如果你定义了 shouldComponentUpdate 并且返回值是 false 的话,那么 componentDidUpdate 将不会被调用
卸载阶段
这个阶段主要是从 DOM 树中删除组件的操作,它的钩子只有一个 componentWillUnmount
componentWillUnmount()
这是 unmount 阶段唯一的生命周期,在这里进行的是善后工作:清理计时器、取消网络请求或者取消事件监听等
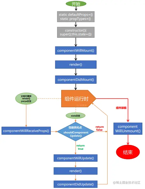
老版本执行顺序图谱

17 版本生命周期
新增了两个生命周期函数:
static getDerivedStateFromProps(nextProps, prevState)查看getSnapshotBeforeUpdate(prevProps, prevState)查看
删除了以下生命周期函数:
componentWillMountcomponentWillReceivePropscomponentWillUpdate
从这个版本开始,只有新的 UNSAFE_ 生命周期名称将起作用:
static getDerivedStateFromProps(nextProps, prevState)
在 render 前调用,在初始挂载以及后续更新时都会被调用。
他应该返回一个对象来更新 state。如果返回 null 则不更新任何内容。
它接收两个参数,一个是传进来的 nextProps 和之前的 prevState。
js
static getDerivedStateFromProps(nextProps, prevState){
console.log('getDerivedStateFromProps',nextProps,prevState);
return null;
}getSnapshotBeforeUpdate(prevProps, prevState)
在更新阶段 render 后挂载到真实 DOM 前进行的操作,它使得组件能在发生更改之前从 DOM 中捕获一些信息。此组件返回的任何值将作为 componentDidUpdate 的第三个参数。
js
getSnapshotBeforeUpdate(prevProps, prevState){
return "getSnapshotBeforeUpdate";
}
// 组件更新成功钩子
componentDidUpdate(prevProps, prevState, snapshot) {
console.log(snapshot); // "getSnapshotBeforeUpdate"
}17 版本执行顺序图谱:
常用的生命周期:

包含不常用的生命周期:

